SMA Arif Rahman Hakim
Terakreditasi “A”
Beranda
Profil
Sambutan Kepala Sekolah
Visi Misi
Struktur Organisasi
Fasilitas
Guru
Tenaga Kependidikan
Berita
Artikel
Pengumuman
Kesiswaan
Alumni
Ekstrakulikuler
Kontak
SPMB
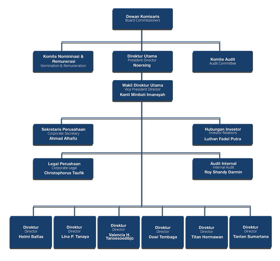
Struktur Organisasi
Home
/
Struktur Organisasi
💬
Asisten Sekolah
✖
➤